El pasado jueves 26 de febrero tuve la suerte de participar en el primer FP Brunch organizado por Esemtia en Barcelona. No fue una reunión más; fue un espacio de pausa y diálogo necesario. Compartí mesa y debate con César García, CEO de Esemtia, y Alicia Berlanga, directora de Edutech Cluster, bajo la excelente moderación de Ana Kramarenko.
En un ambiente distendido y cercano —que podéis ver en la imagen que acompaña estas líneas—, nos reunimos representantes de centros públicos, concertados y privados, junto a responsables de empresas, para desgranar la realidad de la Formación en Empresa (FE) en la Formación Profesional actual.

Un cambio de cultura, no solo de normativa
Conversamos sobre la regulación normativa, pero pronto el debate trascendió los artículos de la ley para entrar en el terreno de la «filosofía» educativa: la cultura empresarial y docente en España. Alicia Berlanga incidió en un punto crítico: la gestión de la FE no puede ser rígida. Necesitamos establecer líneas de comunicación que sean, a la vez, flexibles y robustas. Por su parte, César García nos presentó Esemtia Empresa, una herramienta diseñada para centralizar este ecosistema. Me resulta especialmente interesante cómo el software utiliza la IA para generar calendarios y proponer asignaciones de forma automatizada, reduciendo la carga burocrática para que las personas podamos centrarnos en lo que de verdad importa: el acompañamiento pedagógico.
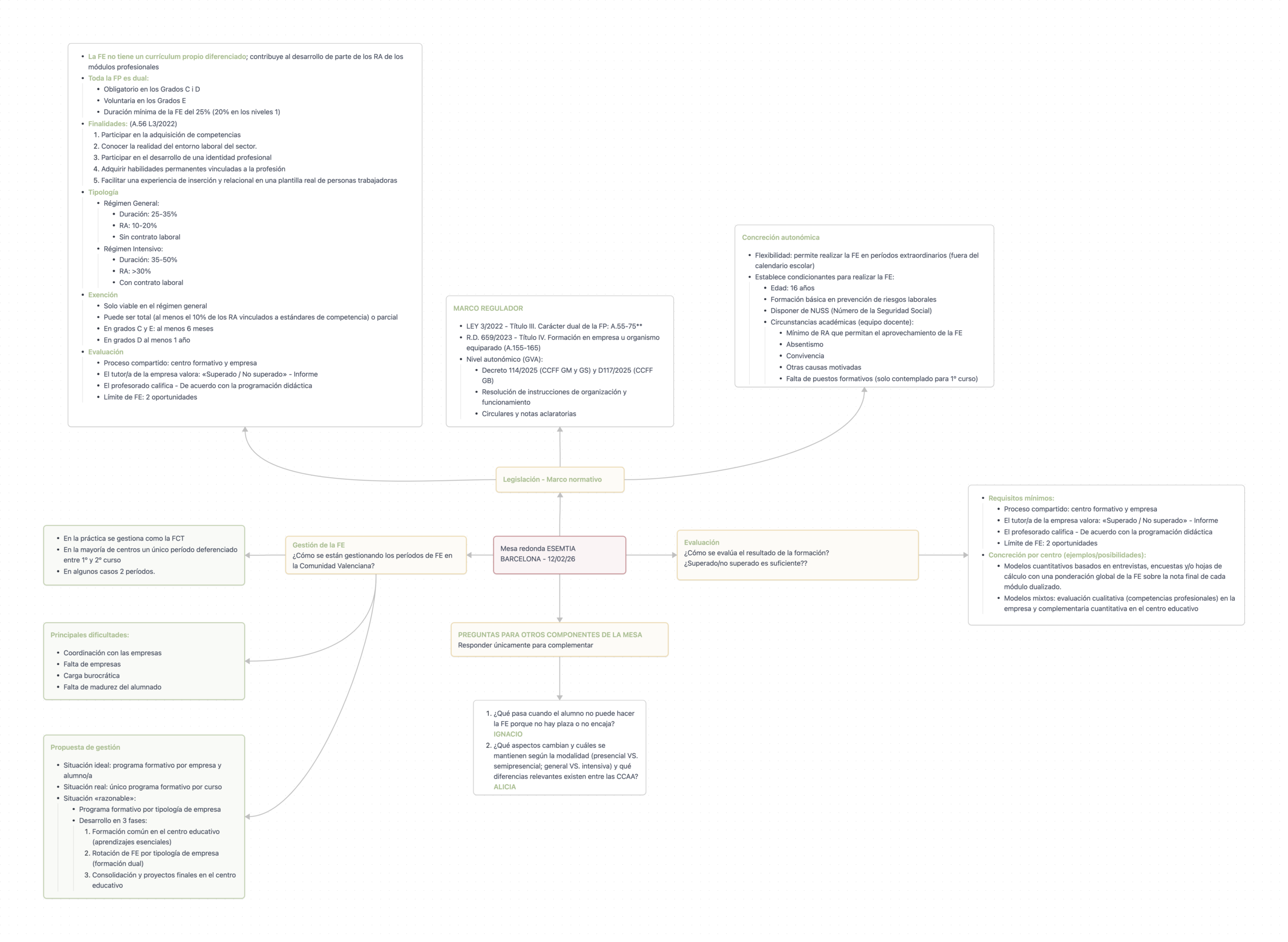
En mi caso, revisé brevemente el marco legislativo y compartí una posible forma realista para gestionar los períodos de FE (en ESTE ARTÍCULO desarrollo la propuesta con detalle). A continuación, comparto mis anotaciones de «guion Bruch»:

El modelo de gestión: ¿Centralizar o delegar?
Uno de los temas que más interés despertó fue el modelo de gestión de algunos de los centros. ¿Es mejor que cada docente gestione sus empresas o conviene centralizar la figura del «prospector» o coordinador de FE?
Muchos centros están apostando por esta segunda vía: personas liberadas de carga lectiva que se dedican exclusivamente a tejer redes con el tejido productivo, elaborar programas formativos y coordinar las estancias. Este modelo profesionaliza la relación centro-empresa y evita que la calidad de la formación dependa exclusivamente de la voluntad individual de cada tutor o tutora.
Cuatro reflexiones para el camino
Tras el evento, regresé a casa con más preguntas que certezas, algo que siempre considero una señal de crecimiento. Comparto con vosotros y vosotras mis conclusiones:
(1) El ritmo de la dualidad: El carácter dual de la nueva FP es un reto mayúsculo. ¿Estamos preparados para un cambio tan tajante respecto al antiguo modelo de FCT? Quizá convendría un calendario de implantación más progresivo que permita alinear la cultura docente con la empresarial.
(2) Expectativa vs. Realidad: En la práctica, muchos centros todavía están lejos del ideal que propone la norma. Debemos preguntarnos si es una cuestión de falta de recursos, de incomprensión de la ley o, simplemente, de resistencia al cambio.
(3) La empresa como agente formador: Muchas empresas aún desconocen que la FP Dual no son prácticas, sino formación compartida. ¿Está llegando el mensaje de la Administración con la claridad y la fuerza necesarias?
(4) ¿Burocracia o cultura?: Herramientas como Esemtia Empresa demuestran que la tecnología puede mitigar el «papeleo». Sin embargo, si no cambiamos la mentalidad, el software será solo un parche. El verdadero problema podría ser más cultural que administrativo.
La Formación Profesional en España está en un momento de ebullición. Eventos como este Brunch nos recuerdan que, más allá de los reales decretos, el éxito de la FP depende de nuestra capacidad para dialogar y construir puentes sólidos entre las aulas y las empresas.
Feliz finde
¿Te ha gustado el post?
¿Me ayudas a difundir?
¿Te apuntas a «Ayuda Efectiva»?

Imagen destacada generada con IA

Muchas gracias por tu participación y por la nota, Raül.
¡Gracias a Esemtia por la invitación!